최근 10년간 국내에서 극소 저체중아가 태어나서 생존하는 비율이 꾸준히 향상해 2024년 90.0% 를 기록한 것으로 나타났다. 질병관리청 국립보건연구원은 이런 내용을 포함한 고위험 신생아 대상 장기 관찰 연구 결과를 담은 연차 보고서를 발간했다고 8일 밝혔다. 국립보건연구원은 대한신생아학회와 함께 2013년 4월 한국신생아네트워크를 출범해 전국 70개 이상 신생아중환자실이 참여하는 극소 저체중아 임상 연구사업을 하고 있다. 이번에 발간된 2024년 연차보고서는 환아 2천331명을 대상으로 한 추적 조사 결과 등이 담겼다. 보고서에 따르면 출생체중이 1.5㎏ 미만인 극소 저체중아의 퇴원 시 생존율은 2014년 83.4%, 2019년 86.5%에서 2024년 90.0%로 올랐다. 임신 32주 미만 미숙아를 포함한 전체 등록 환아의 퇴원 시 생존율은 91.6%로 전년과 유사한 수준이었다. 뇌성마비 진단율은 뚜렷하게 낮아진 것으로 조사됐다. 2014년 출생아가 만 1.5세에 뇌성마비로 진단된 비율은 6.2%였다가, 2019년 출생아 4.5%, 2022년 출생아 3.1%로 꾸준히 떨어졌다. 만 3세 진단율도 2014년 출생아 6.1%에서 2021년 출생아 3.5%로
우리나라 성인 5명 중 1명은 당뇨병, 고혈압, 고콜레스테롤혈증과 같은 만성질환을 2개 이상 보유하고 있는 것으로 나타났다. 2개 이상 만성질환 유병률은 12년간 2배 가까이 높아졌고, 성인 10명 중 1명은 3개 만성질환을 모두 앓고 있었다. 8일 질병관리청의 '성인의 복합 만성질환 현황 및 관련 요인' 현안보고서에 따르면 국민건강영양조사(2013∼2024년)를 토대로 19세 이상 성인 7만826명의 복합 만성질환 유병률을 분석한 결과 이같이 나타났다. 복합 만성질환은 고혈압, 당뇨병, 고콜레스테롤혈증 중 2개 이상을 동시에 보유한 경우를 칭한다. 2024년 기준 국내 성인의 단일 만성질환 유병률은 26.4%로, 4명 중 1명꼴이었다. 2013년 24.0%에서 소폭 늘었다. 2개 이상인 복합 만성질환 유병률은 2024년 기준 19.7%로 집계됐다. 2013년 11.5%와 비교해 1.7배 증가했다. 연령별로는 20∼30대 2.0%, 40∼50대 17.3%이었고 60세 이상은 40.8%에 달했다. 남녀 모두 40대를 기점으로 많이 증가하는 양상을 보였다. 만성질환 2개를 보유한 환자는 고혈압과 고콜레스테롤혈증을 함께 앓는 유형이 19.9%로 가장 흔했다. 40
음식을 짜게 먹는 여성일수록 폐경 이행기 단계에서 수면무호흡증 위험이 높아진다는 연구 결과가 나왔다. 강북삼성병원은 이 병원 가정의학과 신수정 교수와 류승호 교수·장유수 교수·장윤영 박사 연구팀이 종합검진센터 환자 기록을 바탕으로 이 같은 연구 결과를 얻었다고 8일 밝혔다. 폐쇄성수면무호흡은 수면 중 상기도가 반복적으로 좁아지거나 막히면서 호흡이 일시적으로 중단되는 질환으로, 치료되지 않을 경우 치명적인 심혈관질환이나 수면 중 돌연사 발생 위험을 높일 수 있다. 연구팀은 2014∼2018년 강북삼성병원 종합검진센터에서 검진을 받은 42∼52세의 여성 환자 2천572명을 2024년까지 추적 관찰해 폐쇄성수면무호흡 위험도와 염분 섭취량을 분석했다. 폐쇄성수면무호흡 위험도 판정에는 코골이·주간 피로도·수면무호흡 관찰 여부·체질량지수(BMI) 등으로 수면무호흡증 위험을 가늠하는 8문항(STOP-Bang) 설문이 활용됐다. 염분 섭취량은 짠맛 선호도와 소금 추가 여부 등 식습관 설문조사를 통해 파악했다. 대상자들은 월경 주기에 따라 폐경 전·초기 이행기·후기 이행기·폐경 후로, 염분 섭취량에 따라 3개 그룹으로 분류됐다. 연구팀 분석 결과 염분을 많이 섭취할수록 폐경
지난해 비만치료제 매출이 장기간 부동의 매출 1위였던 면역항암제 '키트루다'를 뛰어넘은 것으로 분석됐다. 8일 제약·바이오 업계에 따르면 유진투자증권은 블룸버그 컨센서스 등을 인용한 보고서에서 이렇게 추정했다. 작년 일라이 릴리의 티르제파타이드(마운자로 등) 성분 비만치료제와 노보 노디스크의 세마글루타이드(위고비 등) 성분 비만약 글로벌 매출은 각각 358억달러, 356억달러로 잠정 집계됐다. 이는 같은 기간 키트루다 매출 315억달러를 뛰어넘는 수치다. 유진투자증권은 이들 성분 비만치료제 매출이 키트루다 매출을 약 13∼14% 상회할 것으로 내다봤다. 미국 MSD(머크)가 개발한 키트루다는 블록버스터 면역항암제로 2023년부터 전 세계 매출 1위 의약품 자리를 지켜왔다. 보고서는 "비만·대사 질환 치료 패러다임이 항암제 중심 블록버스터 지형을 구조적으로 재편하는 신호"라고 의미를 부여했다. 비만치료제는 경구용 제품 출시 등에 힘입어 당분간 성장 독주를 이어갈 전망이다. 위고비 알약은 미국 식품의약품청(FDA) 승인을 받은 지 2주 만인 5일(현지시간) 현지 출시됐고 '먹는 마운자로'로 불리는 오포글리프론도 FDA에 승인 신청됐다. 이와 함께 노보 노디스크는
서울시보건환경연구원은 초미세먼지(PM2.5) 주의보가 전국적으로 발령된 지난해 11월 24일 초미세먼지 성분을 심층 분석한 결과, 국외에서 발생한 산불이 원인 중 하나였다고 7일 밝혔다. 연구원은 전국 시도 보건환경연구원 중 유일하게 원인을 더 정확하게 진단할 수 있는 '고분해능 에어로졸 질량 분석기'를 활용해 초미세먼지 성분을 분석하고 있다. 연구원에 따르면 서울, 인천, 충남, 경기, 세종에 초미세먼지 주의보가 발령된 지난해 11월 24일의 발생 원인을 분석한 결과 산불에서 기인하는 성분인 'BBOA'가 검출돼 국외에서 발생한 산불이 원인 중 하나임을 확인했다. BBOA는 산불, 농업 부산물 연소, 목재 난방 등에서 직접 배출되는 탄소 기반의 입자다. 대기 중 유기 에어로졸의 발생원 중 하나이며 인체 건강과 기후에 영향을 미친다. 연구원은 서울 특성을 반영해 조리 시 발생하는 유기 에어로졸, 자동차에 의한 유기 에어로졸, 산불 등 생물 연소에 의한 유기 에어로졸, 장거리 이동 및 산화에 기인한 유기 에어로졸 등으로 나눠 측정하고 있다. 서울은 인구 밀집 지역이자 상업음식점이 균일하게 많이 분포돼 음식 조리 시 발생하는 유기 에어로졸이 대표적인 지역배출원으
10년 넘게 이어진 '담배 소송' 항소심 선고 기일이 열흘 앞으로 다가온 가운데 최근 11년간 직·간접 흡연으로 인한 건강보험 의료비 지출이 41조원에 달한다는 연구 결과가 나왔다. 국민건강보험공단 건강보험연구원은 세계은행(World Bank)과 함께 수행한 이런 내용의 연구 결과가 최근 국제학술지(The Lancet Regional Health - Western Pacific)에 실렸다고 7일 밝혔다. 이번 연구는 세계질병부담(Global Burden of Disease) 연구방법론을 적용해 건강보험 의료비 지출 규모를 추정했다. 추정 결과, 2014∼2024년 11년간 흡연에 따른 의료비 지출 누적 금액은 약 40조7천억원(298억6천만달러)에 달했다. 이 기간 흡연율은 낮아졌지만, 관련 의료비는 2014년 약 2조8천932억원(20억달러)에서 10년 만에 69% 급증했다. 2024년 한 해만 보면 흡연 관련 의료비가 약 4조6천억원이었고, 이 가운데 약 82.5%가 건강보험 재정에서 부담됐다. 흡연의 폐해가 개인의 건강 문제를 넘어 건강보험 재정에도 상당한 부담으로 작용하고 있다는 게 공단의 설명이다. 인구 통계학적으로는 남성(80.1%)과 50∼79세
마른 당뇨'라 불리는 저체중인 2형 당뇨병 환자의 사망률이 비만 당뇨병 환자보다 높다는 연구 결과가 나왔다. 2형 당뇨병은 신체가 정상 혈당 유지에 필요한 충분한 양의 인슐린을 만들지 못하거나 인슐린이 제대로 기능하지 않는 상태로, 전체 당뇨병의 90%를 차지한다. 한림대학교동탄성심병원은 내분비내과 홍은경·최훈지 교수, 강북삼성병원 내분비내과 문선준 교수, 숭실대 정보통계보험수리학과 한경도 교수 등 공동 연구팀이 이런 연구 결과를 국제 학술지에 발표했다고 7일 밝혔다. 연구팀은 국민건강보험공단 데이터를 기반으로 2015년∼2016년 건강검진을 받은 40세 이상 2형 당뇨병 환자 178만8천996명을 2022년까지 추적 조사했다. 전체 조사 대상을 체질량 지수(BMI)를 기준으로 중증 저체중(BMI 16.0kg/㎡ 미만), 중증도 저체중(16.0~16.9kg/㎡), 경도 저체중(17.0~18.4kg/㎡), 정상(18.5~22.9kg/㎡), 과체중(23.0~24.9kg/㎡), 경도 비만(25.0~29.9kg/㎡), 중등도 비만(30.0~34.9kg/㎡), 고도 비만(35.0kg/㎡ 이상) 그룹으로 나눠 모든 원인에 의한 사망률을 비교했다. 그 결과 저체중 그룹의
노화는 언제부터 시작될까? 20대? 50대? 사실 장기별로 노화의 시작 시점이 다르다. 가령 심혈관 및 심폐 기능은 14~15세 전후로 내리막길을 걷기 시작한다. 따라서 일반적으로 신체의 운동 기능이 가장 좋을 때는 13~14세 전후라고 한다. 그런 의미에서 20, 30대를 두고 젊다고 하지만 엄밀히 말해서는 한창 늙어가고 있는 시점이라고 할 수 있다. 이와 관련해서 흔히 오해하는 사실 중 하나가 노안의 시작 시점이다. 대개는 40대 중반쯤 갑자기 눈이 나빠진다고 생각한다. 실제로는 10대 후반부터 수정체의 노화가 시작된다. 하지만 뚜렷한 불편을 느끼지 못하다가 40대 중반이 되면 기능이 급격하게 떨어져 글자가 잘 보이지 않는 증상으로 드러날 뿐이다. 갑자기 나빠지는 게 아니라 계속 나빠지고 있었던 거다. 그다음으로 나이가 들면 문제가 생기는 부분이 관절이다. 관절은 쓰면 쓸수록 닳기 때문에 그렇다. 또 체중이 무거울수록 관절에 가는 부담도 커지기 때문에 관절이 좋지 않은 분은 체중 관리를 해주는 게 좋다. 계단이나 경사로를 내려갈 때처럼 관절에 체중을 싣는 활동은 피해야 한다. 그래서 나이 많은 분에게는 등산을 권하지 않고 차라리 평지를 걸으라는 말씀을 드
당뇨병 환자의 절반 이상이 비만한 것으로 나타났다. 특히 30∼40대 환자에서 복부비만이 심각한 것으로 드러났다. 대한당뇨병학회는 2012∼2023년 국민건강영양조사를 토대로 국내 만 19세 이상 당뇨병 환자의 비만 동반율을 분석한 결과를 6일 '당뇨병 팩트시트 2025 특별판'에 공개했다. 국내에서 성인 비만은 체질량지수(BMI) 25 이상을 칭하고, 복부 비만은 허리둘레가 각각 남성 90㎝ 이상, 여성 85㎝ 이상일 때다. 학회에 따르면 당뇨병 환자의 52.4%는 비만한 상태였다. 특히 30대(81.3%), 40대(76.7%) 환자는 10명 중 8명꼴로 비만이었다. 복부비만 동반율은 더 높았다. 전체 당뇨병 환자의 61.1%가 복부 비만이었고, 연령대별로는 30대(70.1%)와 40대(75.8%)가 높았다. 2012년부터 2023년까지 12년간 추이를 보면 남성 당뇨병 환자는 비만과 복부비만 동반율이 모두 증가했고, 여성은 복부비만 동반율의 증가가 두드러졌다. 학회는 복부비만이 다양한 합병증과 암 발생 위험을 높일 수 있으므로, 복부비만을 동반한 당뇨병 환자에 대한 조기 개입과 맞춤형 치료가 필요하다고 강조했다. 비만 인구의 당뇨병 유병률은 17.6%로,
요즘처럼 겨울철 한파가 이어질 경우 당뇨병 환자의 사망 위험이 최대 40%까지 높아질 수 있다는 분석이 나왔다. 추위가 혈당 조절과 대사 기능을 흔들며, 당뇨병 환자에게 치명적인 건강 부담으로 작용할 수 있다는 경고다. 당뇨병은 인슐린 분비 또는 작용의 이상으로 혈당이 정상적으로 조절되지 않아 고혈당 상태가 지속되는 만성질환이다. 관리를 소홀히 하면 심근경색, 뇌졸중, 신부전, 실명 등 심각한 합병증으로 이어질 수 있다. 국내 당뇨병 환자는 초고령화와 생활 습관 변화 등의 영향으로 빠르게 늘어 현재 600만 명을 넘어선 것으로 추정된다. 6일 국제학술지 '공중보건 프론티어스'(Frontiers in Public Health) 최신호에 따르면, 울산의대 서울아산병원 예방의학교실 오인환 교수 연구팀은 전 세계 여러 국가에서 수행된 당뇨병과 한파 노출 관련 연구 논문 8편을 종합 분석한 메타분석 연구를 통해 이 같은 결과를 제시했다. 연구팀은 국가와 지역마다 서로 다른 한파의 정의와 기온 기준을 통계적으로 보정한 뒤, 한파가 당뇨병 환자의 건강에 미치는 영향을 체계적으로 분석했다. 그 결과 기온이 급격히 떨어지는 한파 기간에는 평상시와 비교해 당뇨병 관련 사망 위
손가락 끝에서 채취한 혈액을 건조한 샘플을 이용해 알츠하이머병의 핵심 징후를 뇌척수액 검사에 육박하는 정확도로 측정할 수 있다는 연구 결과가 나왔다. 스웨덴 예테보리대학 니컬러스 J. 애슈턴 박사팀은 6일 의학 저널 네이처 메디신(Nature Medicine)에서 손끝에서 채혈해 건조한 혈액 속 알츠하이머병 병리 물질을 검사, 알츠하이머병 징후를 뇌척수액 검사와 86% 일치할 만큼 정확하게 진단할 수 있음을 확인했다고 밝혔다. 연구팀은 이 방법으로 알츠하이머병을 더 쉽고 덜 침습적으로 진단할 수 있다며 의료진 도움 없이 스스로 검사용 혈액을 채취할 수 있어 기존 진단법 이용이 어려운 지역에서도 알츠하이머병 진단을 확대하는 데 도움이 될 것이라고 말했다. 알츠하이머병은 일반적으로 뇌 영상 촬영이나 뇌척수액 검사를 통해 확진되지만, 침습적이거나 비용이 많이 드는 단점이 있다. 또 알츠하이머병 병리 진단에 유용한 혈액 생체표지도 개발돼 있지만, 기존 방식은 정맥 혈액을 뽑아 즉시 처리·냉장·보관해야 해 대규모 적용과 접근성에 한계가 있다. 연구팀은 이런 한계를 줄이기 위해 손가락 끝에서 소량의 모세혈관 혈액을 채취해 카드 위에 떨어뜨려 말린 건조 혈액 또는 혈장
질병관리청은 최근 간접흡연의 폐해를 예방하고 규제의 과학적 근거를 마련하고자 간접흡연을 주제로 한 담배 폐해 기획 보고서를 발간했다. 질병청은 2022년부터 매년 시의성 있는 주제로 담배 폐해 통합 보고서를 내고 있다. 올해 주제인 간접흡연은 다른 사람이 피우는 담배 연기를 마시는 2차 흡연뿐만 아니라, 흡연자의 날숨이나 옷 등에 묻은 담배 유해 물질에 노출되는 3차 흡연까지 포함한다. 보고서에 따르면 가정, 공공장소, 차량 등 다양한 실내 환경에서 니코틴, 초미세먼지, 담배특이니트로사민, 휘발성유기화합물, 중금속 등이 검출됐다. 소변과 혈액 등 생체 지표를 측정해 간접흡연의 장단기 노출 수준을 평가할 수 있었다. 일부 연구에서는 생체 조사 지표로 분석한 간접흡연 노출 수준이 설문조사에서 확인한 것보다 더 높다고 보고됐다. 이런 결과는 일상생활 속 다양한 공간에서 스스로 인지하지 못한 채 간접흡연에 노출되고 있음을 보여준다. 간접흡연은 폐암, 두경부암, 자궁경부암 등 각종 암과 허혈성 심질환, 뇌졸중, 만성폐쇄성폐질환(COPD), 우울증 등 열 질환의 발생 위험을 높이는 것으로 나타났다. 특히 폐암의 경우 간접흡연에 많이 노출될수록 그 위험이 커진다. 임신부
수면 시간이 적거나 우울감이 있는 노인은 그렇지 않은 노인보다 낙상 위험도가 더 높아진다는 연구 결과가 나왔다. 질병관리청 월간지 '지역사회 건강과 질병' 최신호에 게재된 연구 보고서에 따르면 2017년, 2019년, 2021년 지역사회 건강조사 자료를 활용해 노인 총 19만7천776명을 분석한 결과 이같이 나타났다. 수면 시간별로 보면 수면이 5시간 이하인 수면 부족 그룹에서는 1회 낙상을 경험한 비율이 13.4%, 다회 낙상 경험률은 7.5%였다. 6∼8시간 수면 그룹에서의 1회 낙상 경험률은 10.4%, 다회 낙상 경험률은 4.9%로 수면 부족 그룹과 비교해 약 3%포인트(p) 낮았다. 우울감을 경험한 그룹에서는 1회 낙상 경험 비율이 16.0%, 다회 낙상 13.1%이었다. 우울감을 경험하지 않은 그룹(1회 낙상 10.9%, 다회 낙상 5.1%)과 차이가 크다. 또한 스트레스를 아주 많이 받는 그룹은 1회 낙상 비율이 15.5%, 다회 낙상은 14.9%였다. 낙상 비율은 우울감과 스트레스의 정도가 심할수록 높아지는 경향도 함께 보였다. 연구진은 "낙상은 노인의 조기 사망이나 심각한 부상을 초래하는 주요 요인으로, 고령화 사회에서 노인 낙상 방지는 국가
후천적 면역결핍증(에이즈), 중증급성 호흡기증후군(사스), 중동호흡기증후군(메르스), 신종 인플루엔자 등 바이러스는 왜 계속 사라지지 않고 대유행을 만들어 내는 걸까? 지난 2019년 12월에는 코로나바이러스감염증-19가 처음 발생해 전 세계로 확산하며 기승을 부렸다. 바이러스의 출현 이유를 밝혀내는 것이 의학자의 중요한 과제인데 사실상 현재로서는 모든 바이러스의 기원을 밝히고 확산을 막는 것이 거의 불가능하다. 바이러스는 수시로 유전자를 바꾸는 돌연변이를 일으키기 때문에 대유행의 시작이나 경과 등이 여전히 미스터리로 남아 있다. 앞으로도 계속 새로운 변종의 바이러스에 의한 질병의 유행이 예견된다. 올해 초 중국에서는 독감과 유사한 증상을 일으키는 사람 메타뉴모바이러스(HMPV, human metapneumovirus) 감염 사례가 급증하면서 또 다른 코로나19와 같은 팬데믹에 대한 우려가 제기되기도 했다. HMPV는 2001년 네덜란드에서 처음 확인된 바이러스로, 사람 간 접촉이나 오염된 표면을 만졌을 때 전파된다. 대부분의 사람에게는 미미한 상기도 감염을 일으켜, 일반적으로 독감과 거의 구별되지 않는다. 주요 증상은 기침, 발열, 코막힘 등이다. 2세 이
구글의 인공지능(AI) 요약 기능이 잘못된 건강 정보를 제공해 사람들에게 위험을 초래할 가능성이 있다고 영국 일간 가디언이 2일(현지시간) 보도했다. 구글은 생성형 AI를 활용해 특정 주제나 질문에 대한 핵심 정보를 간단히 제시하는 'AI 오버뷰' 기능이 유용하고 신뢰할 수 있다고 밝혀왔다. 그러나 가디언 조사 결과 검색 결과 최상단에 표시되는 'AI 오버뷰'가 부정확한 건강 정보를 제공해 사람들의 건강을 위협하는 것으로 나타났다. 예를 들어 구글은 췌장암 환자에게 고지방 음식을 피하라고 조언했다. 하지만 이는 권고 사항의 정반대 내용으로, 오히려 사망 위험을 높일 수 있다고 전문가들은 지적했다. 췌장암 자선단체 '췌장암 영국'의 연구·지원 담당자 안나 주얼은 "이 검색 결과를 그대로 따르면 충분한 열량을 섭취하고 체중을 늘리기 어려워지며, 항암치료나 생명을 살리는 수술을 견디지 못할 수 있다"고 설명했다. 또 간 혈액 검사의 정상 범위를 검색하면 간 질환자들이 자신이 건강하다고 오해할 수 있는 정보가 제공됐다. 수많은 수치 나열에 근거 설명은 거의 없었고, 환자의 국적·성별·인종·연령 등에 따른 차이도 고려되지 않았다. 간 질환 자선단체 '영국 간 신탁'의
한국과학기술원(KAIST)은 바이오및뇌공학과 박지호 교수 연구팀이 종양 속 면역세포를 직접 항암 세포 치료제로 바꾸는 치료법을 개발했다고 4일 밝혔다. 체내에 존재하는 대식세포가 이를 흡수해 스스로 CAR(암을 인식하는 장치) 단백질을 만들고 항암 면역세포인 'CAR-대식세포'로 전환되는 치료법이다. 고형암은 위암·폐암·간암처럼 단단한 덩어리 형태로 자라는 암으로, 면역세포가 종양 안으로 침투하거나 기능을 유지하기 어려워 기존 면역세포치료의 효과가 제한적이었다. CAR-대식세포는 암세포를 직접 잡아먹는 동시에 주변 면역세포를 활성화해 항암 반응을 확산시키는 장점을 갖고 있다. 지금까지의 CAR-대식세포 치료는 환자 혈액에서 면역세포를 채취한 뒤 배양과 유전자 조작을 거쳐야 해 시간과 비용 부담이 크고 실제 환자 적용에도 한계가 있었다. 연구팀은 대식세포에 잘 흡수되도록 설계된 지질나노입자에 암을 인식하는 정보를 담은 mRNA와 면역 반응을 깨우는 면역자극제를 함께 실어, 체내에서 면역세포를 직접 재프로그래밍하는 전략을 세웠다. 원래 몸에 있는 대식세포를 몸 안에서 바로 항암 세포 치료제로 바꾸는 것이다. 이 치료제를 종양 내부에 주입하자 대식세포가 이를 빠르
트랜스젠더에게 필수적인 '성 확정 호르몬 치료'가 심근경색이나 뇌졸중 같은 심각한 심혈관 질환을 유발할 수 있다는 우려가 제기돼 왔으나, 실제로는 그 연관성이 명확하지 않다는 연구 결과가 나왔다. 성 확정 호르몬은 개인의 성 정체성에 맞춰 신체적 특징을 변화시키기 위해 투여하는 호르몬이다. 경남 양산부산대병원은 직업환경의학과 김기훈 교수팀이 공동 교신저자로 참여한 '성 확정 호르몬 치료와 심혈관 위험: 메타분석을 대상으로 한 우산형 문헌 고찰' 연구가 사회과학 분야 권위지인 '국제 트랜스젠더 건강 저널(International Journal of Transgender Health)'에 게재됐다고 4일 밝혔다. 이번 연구의 핵심은 '호르몬 치료가 곧 심혈관 질환 위험 증가로 이어지는가'에 대한 명확한 답변을 구하는 데 있었다. 연구팀은 이를 검증하기 위해 전 세계에서 발표된 메타분석 연구 8편을 모아 다시 분석하는 '우 산형 문헌 고찰' 방식을 적용했다. 분석 대상이 된 트랜스젠더 환자 데이터만 3만명이 넘는다. 분석 결과, 호르몬 치료가 심혈관에 치명적이라는 뚜렷한 근거는 확인되지 않았다. 구체적으로 출생 시 여성이었으나 남성 호르몬(테스토스테론) 치료를 받
건강진단을 받은 근로자 가운데 2024년 이상소견을 받은 근로자가 10명 중 6명인 것으로 나타나 '건강 적신호'가 켜졌다. 특히 야간작업자 중에 질병 가능성 등 이상소견이 명확한 근로자가 1년 전보다 급증했다. 4일 고용노동부가 최근 발간한 '2024년 근로자 건강진단 실시결과'에 따르면, 건강진단을 받은 근로자 275만2천562명 중에 이상소견이 나온 근로자는 161만6천352명(58.7%)이었다. 이상소견 근로자는 전년(152만5천594명)에 비해 9만758명(5.9%) 증가했다. 같은 기간 건강진단을 받은 근로자가 8만3천295명(3.1%) 많아진 걸 감안해도 이상소견 근로자 자체가 더 늘었다. 건강진단은 전 국민 대상 건강검진과 달리 유해·위험 요인에 노출된 사업장에서 일하는 근로자가 의무적으로 받아야 하는 검사다. 직업병 예방이 목적으로 제조업 생산직이나 건설현장 근로자, 발전소·공항 등 소음 작업자, 간호사, 화물차·버스·택시 기사 등이 대상이다. 이번 건강진단 결과에서는 질환 가능성이 높은 근로자가 단순 관찰이 필요한 근로자보다 증가율이 3배 넘게 높았다. 유소견자는 2024년에 전년보다 4만8천172명(13.1%) 늘었고, 요관찰자는 4만2천
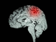
날씨가 급격히 추워진 겨울철에는 혈관이 수축하고 혈압이 올라가 뇌졸중 발생 위험이 커진다. 전문가들은 겨울철 뇌졸중 예방을 위해 장시간 실외에서 활동하는 것을 자제하고 방한용품을 착용하는 한편, 증상이 생기면 곧바로 병원을 찾아 치료받아야 한다고 조언한다. 3일 건강보험심사평가원의 '뇌혈관질환 진료 현황'에 따르면 뇌졸중 환자는 ▲ 2018년 59만1천946명 ▲ 2019년 61만776명 ▲ 2020년 60만2천161명 ▲ 2021년 62만504명 ▲ 2022년 63만4천177명으로 증가하는 추세다. 2022년 기준 뇌졸중 진료를 많이 받은 연령대는 70대(19만5천608명), 60대(17만4천109명), 80세 이상(16만6천978명) 순으로 집계돼 고령 환자에게 주의가 필요한 것으로 나타났다. 뇌졸중은 크게 뇌경색(허혈성 뇌졸중)과 뇌출혈(출혈성 뇌졸중)로 나뉜다. 뇌경색은 뇌혈관이 좁아지거나 막혀 뇌로 혈액이 충분히 공급되지 않아 생기고, 뇌출혈은 뇌혈관이 팽창해 터지면서 발생한다. 박무석 이대서울병원 신경과 교수는 "뇌졸중은 증상이 갑작스럽게 나타나기 때문에 겨울철에는 불필요한 실외 활동을 줄이고 외출할 때 따뜻한 옷과 장갑 등으로 체온을 유지해야 한
면역 이상으로 발생하는 천식이나 류머티즘 관절염 등 만성 염증의 원인 단백질을 지바대 등의 연구팀이 밝혀냈다고 NHK가 3일 전했다. 방송에 따르면 천식이나 꽃가루 알레르기, 류머티즘 관절염 등은 면역 세포가 환부에 모여 장기간 머무름에 따라 만성 염증을 일으키는 것으로 알려져 있다. 지바대 면역발생학과 히라하라 기요시 교수 등으로 구성된 연구팀은 폐에 염증이 생긴 실험용 쥐를 상대로 면역세포가 환부에 머물러 있는 원인을 조사했다. 연구팀이 염증이 있는 쥐의 폐에서 적출한 면역세포를 분석한 결과 혈액 속 면역세포보다 'HLF'라는 단백질이 강하게 활성화돼 있는 것을 확인했다. HLF를 만들지 못하게 유전자 조작을 한 실험용 쥐에게서는 인공적으로 폐에 염증을 유도해도 면역세포는 환부에 머물지 않았고 염증도 가벼운 수준으로 억제됐다. 연구팀은 이런 점을 토대로 HLF가 만성 염증의 원인이라고 결론을 내렸다. 연구팀이 꽃가루 알레르기 환자의 눈에서 채취한 조직에서도 이 HLF 단백질이 강하게 작용하고 있는 것이 확인돼 사람에게서도 동일한 메커니즘이 작용하고 있을 것이라고 연구팀은 밝혔다. 지바대 히라하라 교수는 "만성염증의 원인에 대해 HLF라는 분자 수준의 단서
2026년 새해부터 국가건강검진 체계가 확 바뀐다. 국민의 생애주기에 맞춰 더 꼼꼼하게 설계됐다. 특히 호흡기 질환을 일찍 찾아내고 출장검진의 질을 높이는 데 초점을 맞췄다. 3일 보건복지부에 따르면 가장 큰 변화는 '폐기능 검사'가 일반검진 항목에 들어온 것이다. 이제 56세와 66세가 되면 이 검사를 받게 된다. 만성폐쇄성폐질환(COPD) 같은 병을 미리 발견하기 위해서다. 정확한 결과를 얻으려면 검사 전 30분 동안은 격렬한 운동을 피해야 하고 1시간 전부터는 담배도 피우면 안 된다. 술은 4시간 전부터 참아야 한다. 검사 결과에서 1초 노력성 호기량 비율이 70% 미만이면 전문적인 치료가 필요하다는 신호다. 그동안 '붕어빵 찍어내기식'이라는 비판받았던 출장검진도 정원제가 도입된다. 앞으로는 의사 한 명이 하루에 검진할 수 있는 인원이 제한된다. 일반검진은 120명, 암검진은 70명까지만 가능하다. 또 출장검진을 나가기 열흘 전까지 보건소에 신고도 해야 한다. 기준을 어기면 검진비를 돌려줘야 하거나 업무정지를 당할 수 있어 예전처럼 마구잡이로 검진하기는 어려워질 전망이다. 아이들과 장애인을 위한 배려도 깊어졌다. 영유아 구강검진 때는 유치가 빠지는 시기
새해 담배를 끊겠다는 결심이 '작심삼일'(作心三日)로 끝나지 않으려면 이번 주말을 잘 넘겨야 한다. 금단 현상은 사흘째 최고조에 이르는 경우가 많아 이때를 가장 주의해야 한다. 개인의 의지만으로는 금연에 성공하기 쉽지 않으므로 전문가 등 주위의 도움을 받는 것도 적극적으로 고려해볼 만하다. 3일 의료계에 따르면 흡연은 단순한 기호 식품을 소비하는 게 아니라 니코틴이 뇌의 보상 회로를 지배하는 일종의 중독으로 봐야 한다. 금연으로 인해 니코틴 공급이 끊기면 뇌는 신경 회로의 변화로 인해 극심한 불안과 초조함을 유발한다. 즉, 뇌에 있는 니코틴 수용체가 지속적인 니코틴을 원하므로 갑자기 공급이 중단되면 불안, 초조, 짜증 등 금단 현상이 나타난다. 니코틴에 의한 금단 현상은 흡연자가 마지막 담배를 피운 지 2시간 이내에 발생하기 시작해 24∼48시간쯤에 최고에 이른다. 짧게는 수 주 또는 수개월까지 이러한 금단 현상이 지속할 수 있다. 이미 니코틴에 중독된 상태에서는 개인의 의지만으로 금연하기가 쉽지 않다. 아무리 강한 정신력을 갖췄더라도 뇌가 보내는 강력한 화학적 신호를 혼자서 억누르기가 어렵기 때문이다. 약물 치료나 전문가와의 상담 등 외부에서 도움을 받는
치료제 전환으로 녹내장 진행을 늦출 수 있다는 연구 결과가 나왔다. 강원대학교병원 안과 송지은·김성호 교수 연구팀은 녹내장 유형에 따른 최신 치료제의 안압 하강 효과 차이를 규명한 연구 결과를 발표했다고 2일 밝혔다. 녹내장의 핵심 치료는 안압을 낮춰 시신경 손상을 막는 데 있다. 최근 도입된 치료제인 라타노프로스틴 부노드(Latanoprostene bunod, LBN)는 기존 약물보다 안압 하강 효과가 우수한 것으로 알려졌지만, 다양한 녹내장 유형별 실제 임상 효과를 비교한 장기 연구는 부족했다. 이에 강원대병원 연구팀은 기존 치료제로 충분히 안압 조절이 되지 않은 환자 103명에게 LBN으로 치료제를 교체 투여해 12개월간의 경과를 관찰했다. 연구 결과 치료 예후가 좋지 않다고 알려진 '거짓비늘증후군 녹내장' 환자군에서 약 16.7%의 추가 안압 하강 효과가 나타났다. 이는 원발개방각녹내장 환자군에서의 안압 하강 효과인 9.9%보다도 높은 수치로 거짓비늘증후군 녹내장 환자에게 특히 LBN이 효과적이라는 것을 알 수 있는 지점이다. 연구팀은 약물 치료 반응이 낮아 수술적 치료가 빈번했던 거짓비늘증후군 녹내장 환자들에게 수술 시기를 늦출 수 있는 대안을 제시
간세포 속에 쌓인 지방을 직접 찾아 제거하는 방식의 새로운 지방간 치료제 후보물질이 개발됐다. 한국과학기술연구원(KIST)은 생체분자인식연구센터 이현범·박진영 선임연구원 연구팀이 한양대 이준석·전대원 교수팀과 지방 인식 물질과 지방분해 효소를 결합한 물질로 세포와 동물실험에서 지방 제거 효과를 확인했다고 2일 밝혔다. 비만과 대사증후군이 늘며 최근 늘고 있는 대사이상 지방간질환(MASLD) 환자는 식이 조절이나 운동, 약물을 통해 지방 대사 과정을 간접적으로 조절할 수는 있지만, 간에 이미 쌓인 지방을 직접 제거하기는 어려웠다. 연구팀은 실리카 나노구조체에 지방 인식 물질과 지방을 분해하는 효소를 하나로 결합한 나노치료제를 개발했다. 이 치료제는 간세포 내 지방 방울 표면에 안정적으로 달라붙어서 방울 형성을 막으면서 동시에 방울을 분해하는 역할을 한다. 연구팀은 이 치료제를 지방간 유도 세포와 동물모델 실험에 적용해 효과와 안전성을 확인했다고 밝혔다. 연구팀에 따르면 간에 축적된 지방과 염증 반응이 감소했으며 간 손상 정도를 나타내는 지표도 최대 84%까지 감소했다. 또 쥐 실험에서 간 독성이 나타나지 않아 실제 치료제로 개발될 수 있는 가능성도 보여줬다고